±86,000 SF High Exposure Industrial Building on 2.42 Acres
661 L St
Sanger, CA 93657
Highlights
- ±86,000 SF Freestanding Building on ±2.42 Acres
- ±23,876 SF of Cold Storage Space
- Prime Alternative To New Construction
- Hard To Find, Industrial Zoning w/ 3 Truck Docks
- Excellent Access To All Major Freeways
- 480/277 Volt, 3-Phase 4-Wire over 3,000 Amp Electric Service
- ±3,230 SF Air Conditioned/Heated Office
- Clear-Span Warehouse w/ Evaporative Cooler & Reznor Heaters
- Flexible Zoning That Allows Many Uses.
- Cold Storage Rooms | Located In The Enterprise Zone
- Current MTM Tenant | Call Agent For More Info
Description
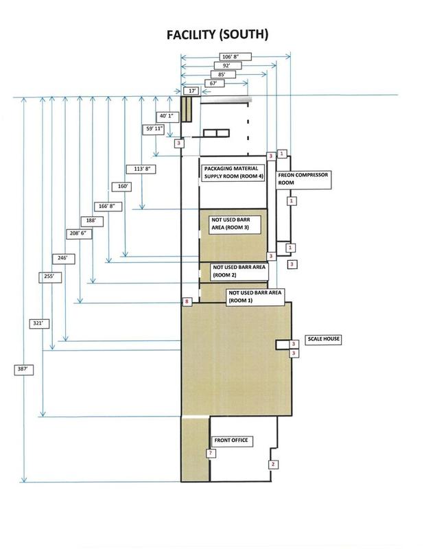
±86,000 SF of freestanding Industrial buildings on ±2.42 acres with Academy Ave visibility in Sanger, CA. The building features a functional layout offerings ±23,876 SF of cold storage (subdivided into 3 pre-cooling rooms and 3 cold storage rooms), ±58,894 SF of warehouse space including 3 loading docks nd 2 packing areas, and ±3,230 SF of general office space. This existing deal offers a flexible configuration offering the possibility to occupy (or lease out) different sections. Thrifty and expedient alternative to new construction by avoiding a lengthy construction time delay, land acquisition/fees, and high construction costs. Flexible Industrial Zoning allows for many uses allowed in this centrally located area.
Current month to month tenant offers flexibility for a buyer. Please call agent for more details!
The property is located off Academy Ave & 5th Street in Sanger, CA. The building is located North of Jensen Ave, South of 4th Street, West of K St and East of Academy Ave. The subject property is 1.94 miles South of HWY-180.
Sanger, California is a growing Central Valley community strategically located just southeast of Fresno, offering excellent regional access and a strong local workforce. Known for its agricultural heritage and expanding commercial base, Sanger benefits from proximity to Highway 180, providing direct connectivity to Fresno, Clovis, and the greater San Joaquin Valley. The city’s business friendly environment, steady population growth, and access to key transportation corridors make it an attractive location for commercial, industrial, and service oriented uses. With a mix of established local businesses, new development, and a supportive municipal climate, Sanger presents compelling opportunities for investors and owner-users seeking value, accessibility, and long-term growth potential.

